• Предмет: Алгебра
  • Автор: zolotarevan56230
  • Вопрос задан 7 лет назад

помогите решить срочно дам 20 баллов!

Приложения:

Ответы

Ответ дал: DeMiNe0
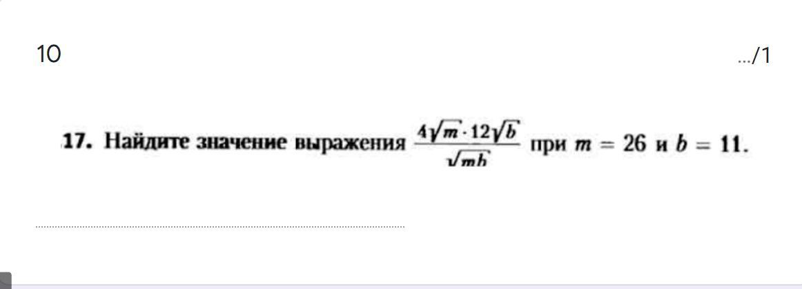
1

Ответ:

48

Объяснение:

Сокращаем на корень из m и на корень из n, далее умножаем 4 на 12, всё, ответ готов

Вас заинтересует