• Предмет: Алгебра
  • Автор: alinka9averina
  • Вопрос задан 7 лет назад

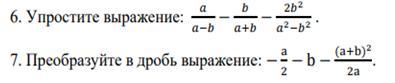
НУЖНО СРОЧНО! ДАЮ БАЛЛЫ МНОГО!

Приложения:

Ответы

Ответ дал: nahave123
0

Ответ:

1

Объяснение:

\frac{a}{a-b} -\frac{b}{a+b} -\frac{2b^{2} }{a^{2} -b^{2} } =\frac{a(a+b)-b(a-b)-2b^{2} }{(a-b)(a+b)} =\frac{a^{2}+ab-ab +b^{2}-2b^{2}   }{(a-b)(a+b)} =\frac{a^{2}-b^{2}  }{a^{2}-b^{2}} = 1

Примечание : a²-b² = (a-b)(a+b)

Вас заинтересует