• Предмет: Алгебра
  • Автор: dashulyatolkach
  • Вопрос задан 10 лет назад

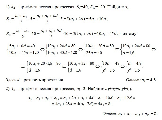
1)An арифметическая прогрессия.S5=40,S10=120,найдите а1
2)An арифметическая прогрессия а8=2,найдите а3+a5+а11+а13
3)Аn арифметическая прогрессия,заданная формулой аn=220-5n,Sn=0,найдите n
4)An арифметическая прогрессия,а6^2-а2^2=480,а4=20.найдите а6
5)Аn арифметическая прогрессия,а2+a4+а6=15,а2*a4*a6=-55.найдите а1

Ответы

Ответ дал: SergFlint
0
Решение в двух приложениях.
Приложения:
Вас заинтересует