• Предмет: Геометрия
  • Автор: maxim438
  • Вопрос задан 7 лет назад

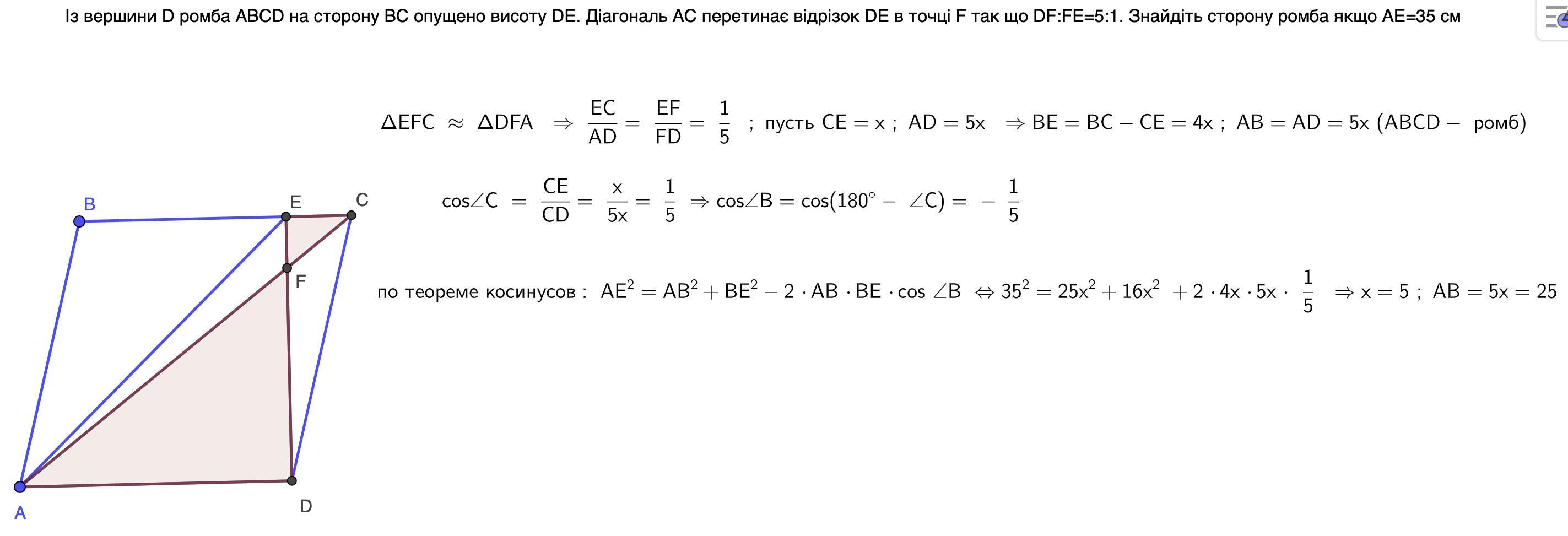
Із вершини D ромба ABCD на сторону ВС опущено висоту DE. Діагональ АС перетинає відрізок DE в точці F так що DF:FE=5:1. Знайдіть сторону ромба якщо АЕ=35 см


antonovm: 25

Ответы

Ответ дал: antonovm
0

Ответ:

25  ..........................

Объяснение:

Приложения:
Вас заинтересует