• Предмет: Алгебра
  • Автор: aruzhanazamatkizi01
  • Вопрос задан 7 лет назад

помогите с алгеброй​

Приложения:

Ответы

Ответ дал: bertramjeratire
1

Ответ:

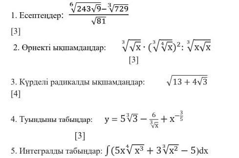
1.

 \frac{ \sqrt[6]{243 \times 3}  - 9}{9}  =  \frac{ \sqrt[6]{729}  - 9}{9}   =  \frac{3 - 9}{9}  =  -  \frac{6}{9}  =  -  \frac{2}{3}

2.

 \frac{ \sqrt[3]{ \sqrt{x} } \times  (\sqrt[3]{ \sqrt[4]{x} }) ^{2}  }{ \sqrt[3]{ \sqrt{x} } \times  \sqrt[3]{x}  }  =  \frac{( \sqrt[3]{ \sqrt[4]{x} } )^{2}}{ \sqrt[3]{x} }  =  \frac{ {x}^{ \frac{1}{6} } }{ {x}^{ \frac{1}{3} } }  =  \frac{1}{ {x}^{ \frac{1}{6} } }  =  \frac{1}{ \sqrt[6]{x} }  =  \frac{ \sqrt[6]{ {x}^{5} } }{x}

3.

 \sqrt{1 + 4 \sqrt{2} + 12 }  =  \sqrt{(1 + 2 \sqrt{3} )^{2} }  = 1 + 2 \sqrt{3}

4. y'=

 \frac{10 \sqrt[5]{ {x}^{3} } - 3 \sqrt[3]{x}  }{5x \sqrt[15]{ {x}^{14} } }

5.

 \frac{20 {x}^{2} \sqrt[4]{ {x}^{3} }  }{11}  +  \frac{3x \sqrt[3]{ {x}^{2} } }{5}  - 5x + c


aruzhanazamatkizi01: спасибооооо большое
aruzhanazamatkizi01: спасибооооо большое
aruzhanazamatkizi01: спасибооооо большое
Вас заинтересует