• Предмет: Алгебра
  • Автор: kazancevvaceslav331
  • Вопрос задан 7 лет назад

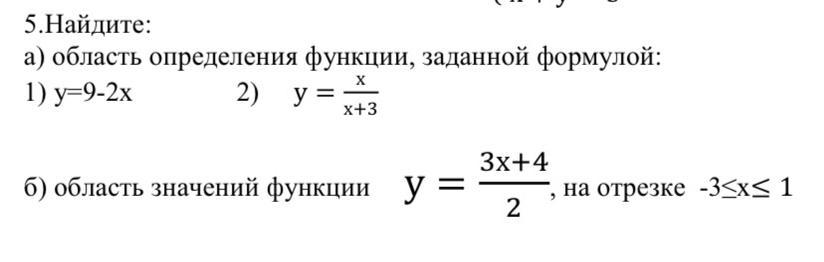
Найдите:а) область определения функции, заданной формулой:
1)у=9-2x 2) у= х х+3

Приложения:

Ответы

Ответ дал: warfacere332
2

Ответ:

1) Действия по решению линейного уравнения

y=9−2x

Поменяйте стороны местами, чтобы все переменные члены находились в левой части.

9−2x=y

Вычтите 9 из обеих частей уравнения.

−2x=y−9

Разделите обе части на −2.

−2

−2x

=  

−2

y−9

 

Деление на −2 аннулирует операцию умножения на −2.

x=  

−2

y−9

 

Разделите y−9 на −2.

x=  

2

9−y

2) Действия по решению линейного уравнения

y=  

x+3

x

 

Переменная x не может равняться −3, так как деление на ноль не определено. Умножьте обе части уравнения на x+3.

y(x+3)=x

Чтобы умножить y на x+3, используйте свойство дистрибутивности.

yx+3y=x

Вычтите x из обеих частей уравнения.

yx+3y−x=0

Вычтите 3y из обеих частей уравнения. Если вычесть любое число из нуля, то получится его отрицательный эквивалент.

yx−x=−3y

Объедините все члены, содержащие x.

(y−1)x=−3y

Разделите обе части на y−1.

y−1

(y−1)x

=−  

y−1

3y

 

Деление на y−1 аннулирует операцию умножения на y−1.

x=−  

y−1

3y

 

Переменная x не может равняться −3.

x=−  

y−1

3y

, x

=−3

Объяснение: Где квадратик, там перечеркнутое равно

Ответ дал: shkee
1

Ответ:

Объяснение:

a)

1) все действительные числа x∈(-∞;+∞)

2) x\neq -3, соответственно x∈(-∞;-3)∪(-3;+∞)

б) при x=-3, y=-2,5

   при х=1, у=3,5

   y∈ [-2,5;3,5]

Вас заинтересует