• Предмет: Алгебра
  • Автор: neruhgalin1988
  • Вопрос задан 7 лет назад

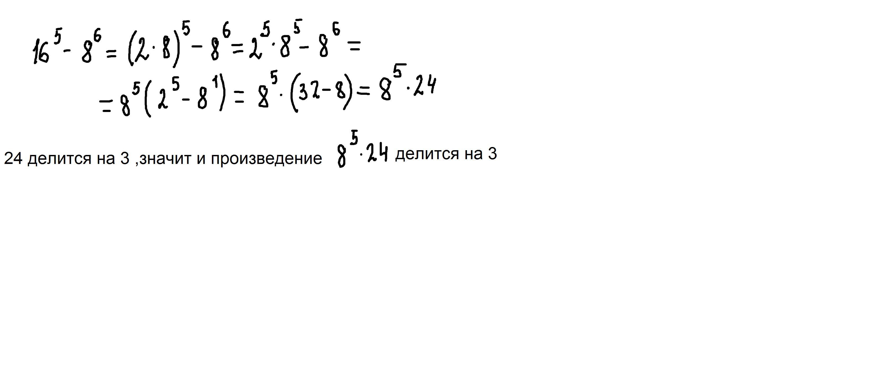
доведіть що вираз 16⁵-8⁶ділиця на 3 ​

Ответы

Ответ дал: parus77
0

Ответ:

Объяснение:

если один из множителей делится на 3,значит и произведение тоже делится на 3

Приложения:
Вас заинтересует