ПОМОГИТЕ ПОЖАЛУЙСТА ОЧЕНЬ НАДО!!!
БУДУ ОЧЕНЬ БЛАГОДАРНА
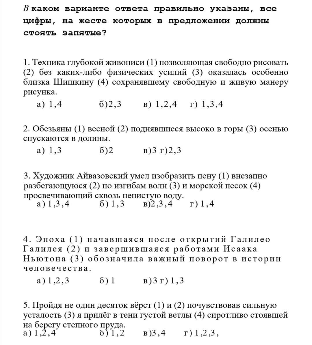
ЕЩЕ НУЖНО ПОДЧЕРКНУТЬ ГРАММАТИЧЕСКИЕ ОСНОВЫ И ВЫДЕЛИТЬ П.О. и Д.О
Приложения:
Ответы
Ответ дал:
2
1,3. 2,3,4 1. 3,4 прости я токо это не знаю П.О Д.О
Вас заинтересует
2 года назад
2 года назад
3 года назад
3 года назад
8 лет назад
8 лет назад
10 лет назад