• Предмет: Физика
  • Автор: pleshkova2005
  • Вопрос задан 7 лет назад

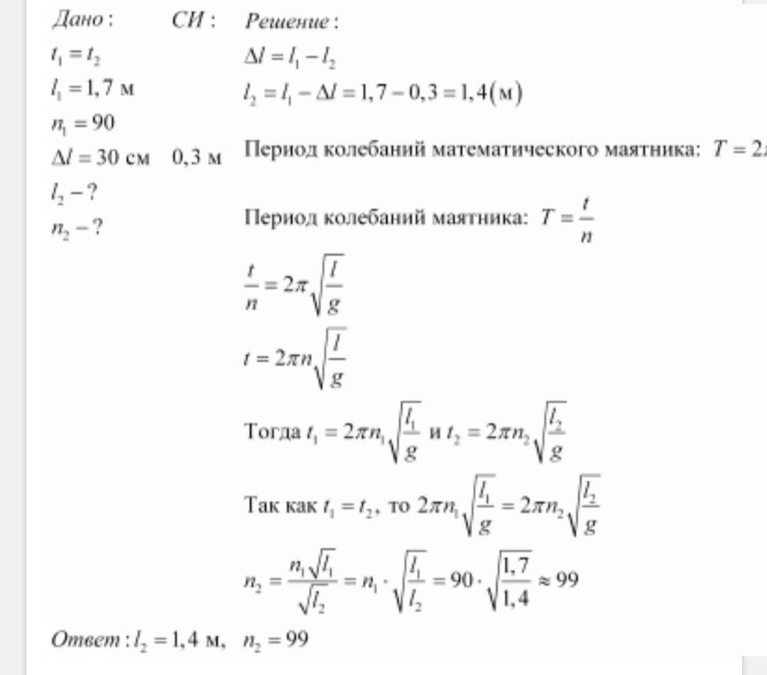
Помогите физика даю 90 баллов!!!
За одно и то же время маятники длинами 1м и l2 совершают соответственно 100 и
80 колебаний. Длины маятников отличаются на Δl = l1 – l2. Определите значения
l2 и Δl.

Ответы

Ответ дал: sonalybinskaia
0

Ответ:

на фотографии все есть, надеюсь верно

Приложения:
Вас заинтересует