Ответы
Ответ дал:
0
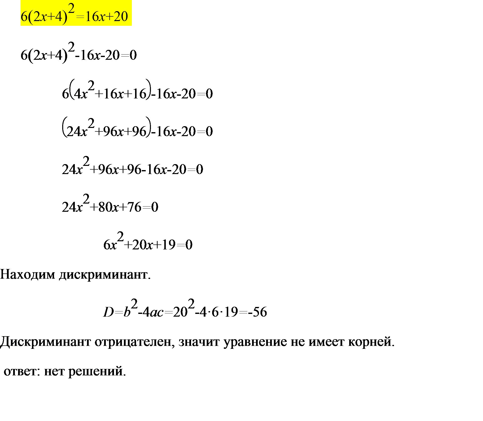
файл
=================================
Приложения:

Вас заинтересует
2 года назад
2 года назад
8 лет назад
10 лет назад
10 лет назад