• Предмет: Алгебра
  • Автор: 8362864837
  • Вопрос задан 7 лет назад

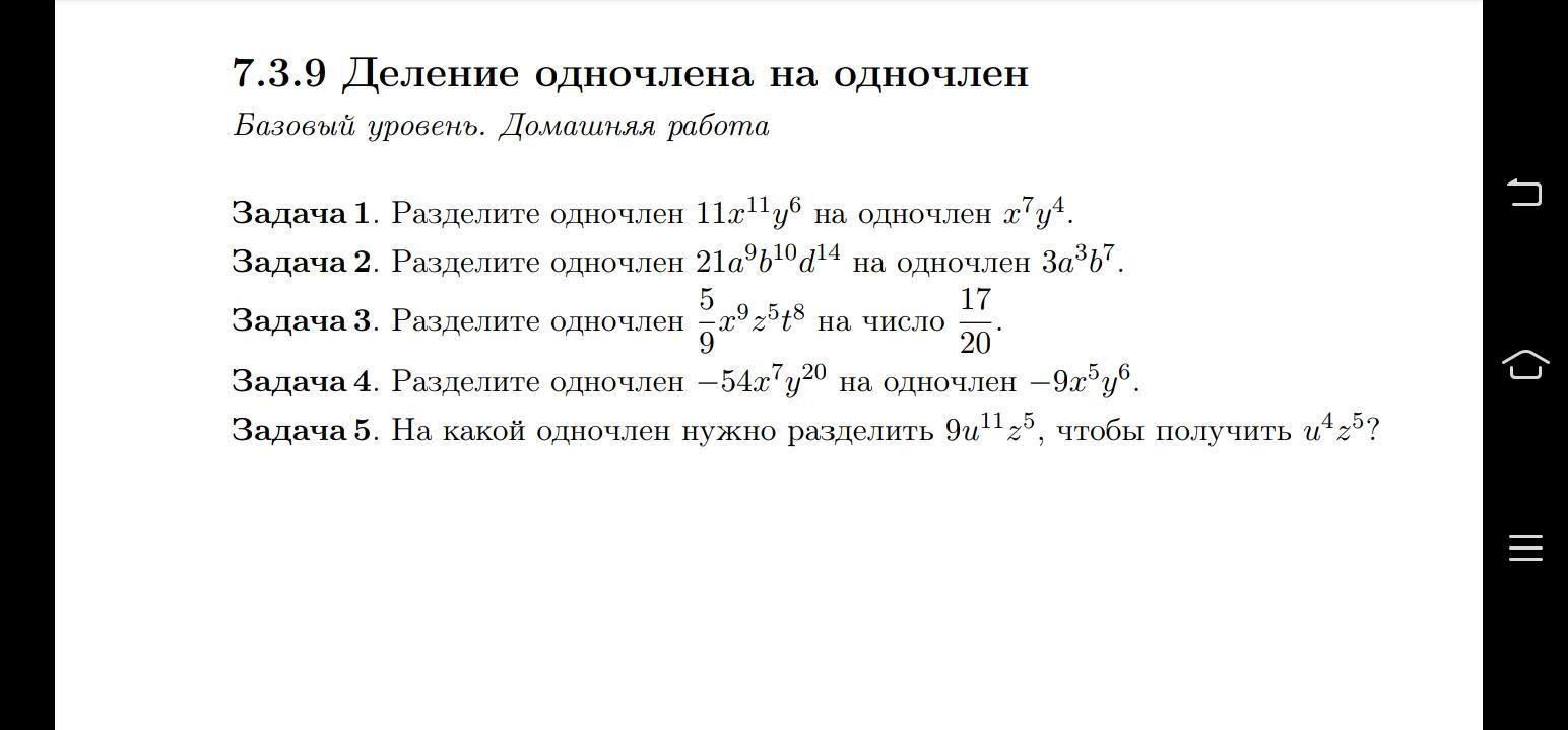
Алгебра 7 класс даю 40 баллов
Срочно

Приложения:

Ответы

Ответ дал: vladaksenov12
1

Ответ:

11 x4 y2

7 a6 b7 d14

100/153 x9 z5 t8

6 x2 y 14

9 u7

Объяснение:

11 x11 y6/ x7 y4=11 x4 y2

21 a9 b10 d14/ 3 a3 b7 =7 a6 b7 d14

5/9 x9 z5 t8 / 17/20=100/153 x9 z5 t8

-54 x7 y20 / - 9 x5 y6= 6 x2 y 14

9 u11 z5 / _______=u4 z5

9 u11 z5 / u4 z5= 9 u7

Вас заинтересует