Ответы
Ответ дал:
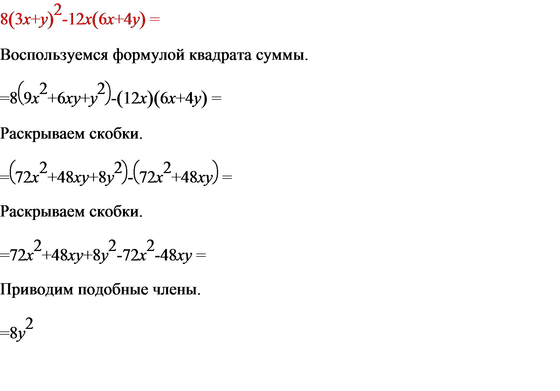
0
во втором файле то что не открывалось))))))))
=================
Приложения:


Вас заинтересует
2 года назад
2 года назад
8 лет назад
10 лет назад
10 лет назад
10 лет назад