• Предмет: Математика
  • Автор: mmilk2
  • Вопрос задан 7 лет назад

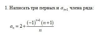
написать три первых и a^n+1 члена ряда

Приложения:

Ответы

Ответ дал: CuprunovaKate
1
Вот ответ, если что-то непонятно пиши)
Приложения:

mmilk2: спасибо
Вас заинтересует