• Предмет: Алгебра
  • Автор: akkdlatebe74
  • Вопрос задан 7 лет назад

Помогите срочно пожалуйста ​

Приложения:

Ответы

Ответ дал: Universalka
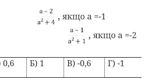
1

\displaystyle\bf\\\frac{a-2}{a^{2} +4} \\\\\\a=-1\\\\\\\frac{a-2}{a^{2} +4} =\frac{-1-2}{(-1)^{2} +4}=-\frac{3}{1+4} = -\frac{3}{5} =-0,6\\\\\\Otvet:B) \ -0,6\\\\\\2)\\\\\frac{a-1}{a^{2} +1} \\\\\\a=-2\\\\\\\frac{a-1}{a^{2} +1} =\frac{-2-1}{(-2)^{2} +1}=-\frac{3}{4+1} = -\frac{3}{5} =-0,6


akkdlatebe74: а можно когда a=-2?
Universalka: Решила
akkdlatebe74: Спасибо)
Вас заинтересует