• Предмет: Алгебра
  • Автор: steshkaaa
  • Вопрос задан 7 лет назад

ПОЖАЛУЙСТА!!!Срочно!!

Приложения:

Ответы

Ответ дал: bel72777
0

Ответ:

Объяснение:

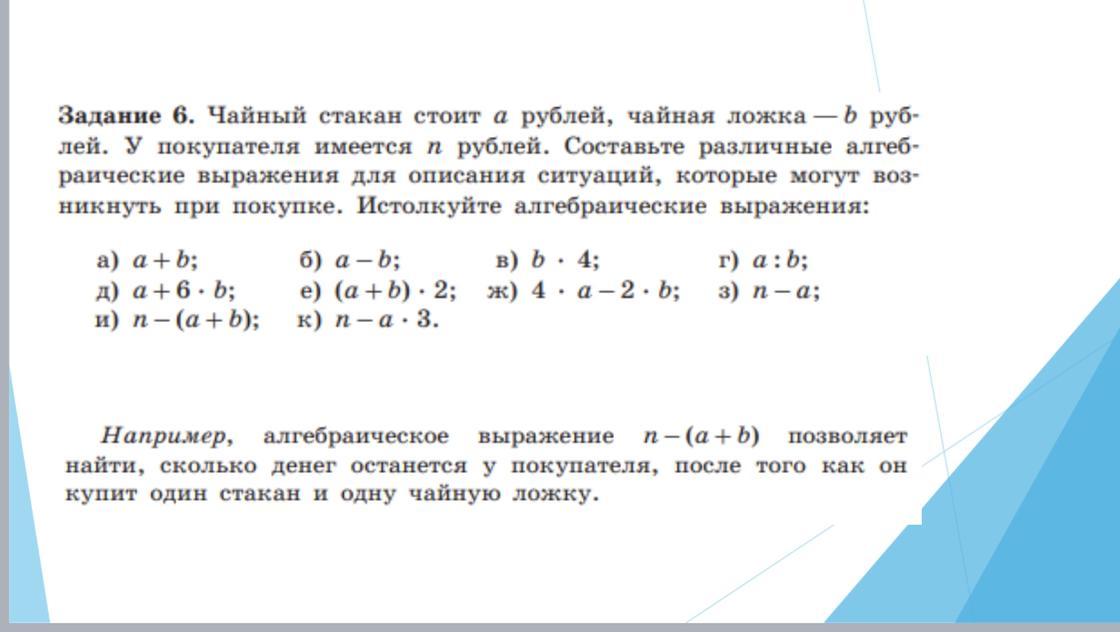
а) a+b - сумма, потраченная на покупку одного стакана и одной ложки, руб.

б) a-b - разница стоимости одного стакана и одной ложки, руб.

в) b·4 - стоимость четырёх ложек, руб.

г) a÷b - во сколько раз дороже по цене один стакан к одной ложке.

д) a+6·b - сумма, потраченная на покупку одного стакана и шести ложек, руб.

е) (a+b)·2 - сумма, потраченная на покупку двух стаканов и двух ложек, руб.

ж) 4·a-2·b - на сколько дороже по цене четыре стакана к двум ложкам, руб.

з) n-a - остаток денег у покупателя после покупки одного стакана, руб.

и) n-(a+b) - остаток денег у покупателя после покупок одного стакана и одной ложки, руб.

к) n-a·3 - остаток денег у покупателя после покупки трёх стаканов, руб.

Вас заинтересует