• Предмет: Математика
  • Автор: pasapalamarcuk91
  • Вопрос задан 7 лет назад

допоможіть будь ласка
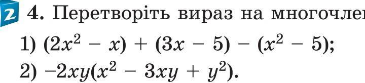
(2x*-x)+(3x-5)-(x*-5)=

( * )- КВАДРАТ

ПОМОЖІТЬ БУДЬ ЛАСКА​

Приложения:

Ответы

Ответ дал: rasssamaha
1

Ответ:

Пошаговое объяснение:

1) (2x²-x)+(3x-5)-(x²-5)=2x²-x+3x-5-x²+5=х²+2х

2) -2ху*(х²-3ху+у²)= -2х³у+6х²у²-2ху³


pasapalamarcuk91: дякую
rasssamaha: Пожалуйста!)
Вас заинтересует