помогите пожалуйста, срочно нужно найти частные решения дифференциальных уравнений: b) y"-6y'+9y=0; y0=1; y0'=1; x0=0
Ответы
Ответ дал:
1
Ответ:
Пошаговое объяснение:
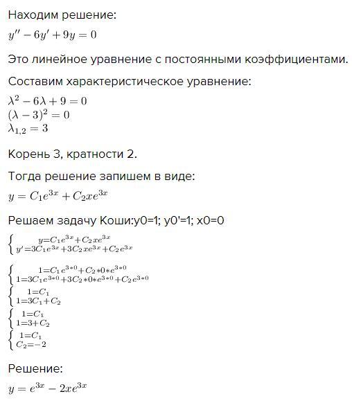
Находим решение:
Это линейное уравнение с постоянными коэффициентами.
Составим характеристическое уравнение:
Корень 3, кратности 2.
Тогда решение запишем в виде:
Решаем задачу Коши:y0=1; y0'=1; x0=0
Решение:
Приложения:

zhenyapermyakova7:
а что за красная штука?
Вас заинтересует
2 года назад
2 года назад
2 года назад
2 года назад
8 лет назад
9 лет назад