ДАЮ 45 Б ФАСТОМ
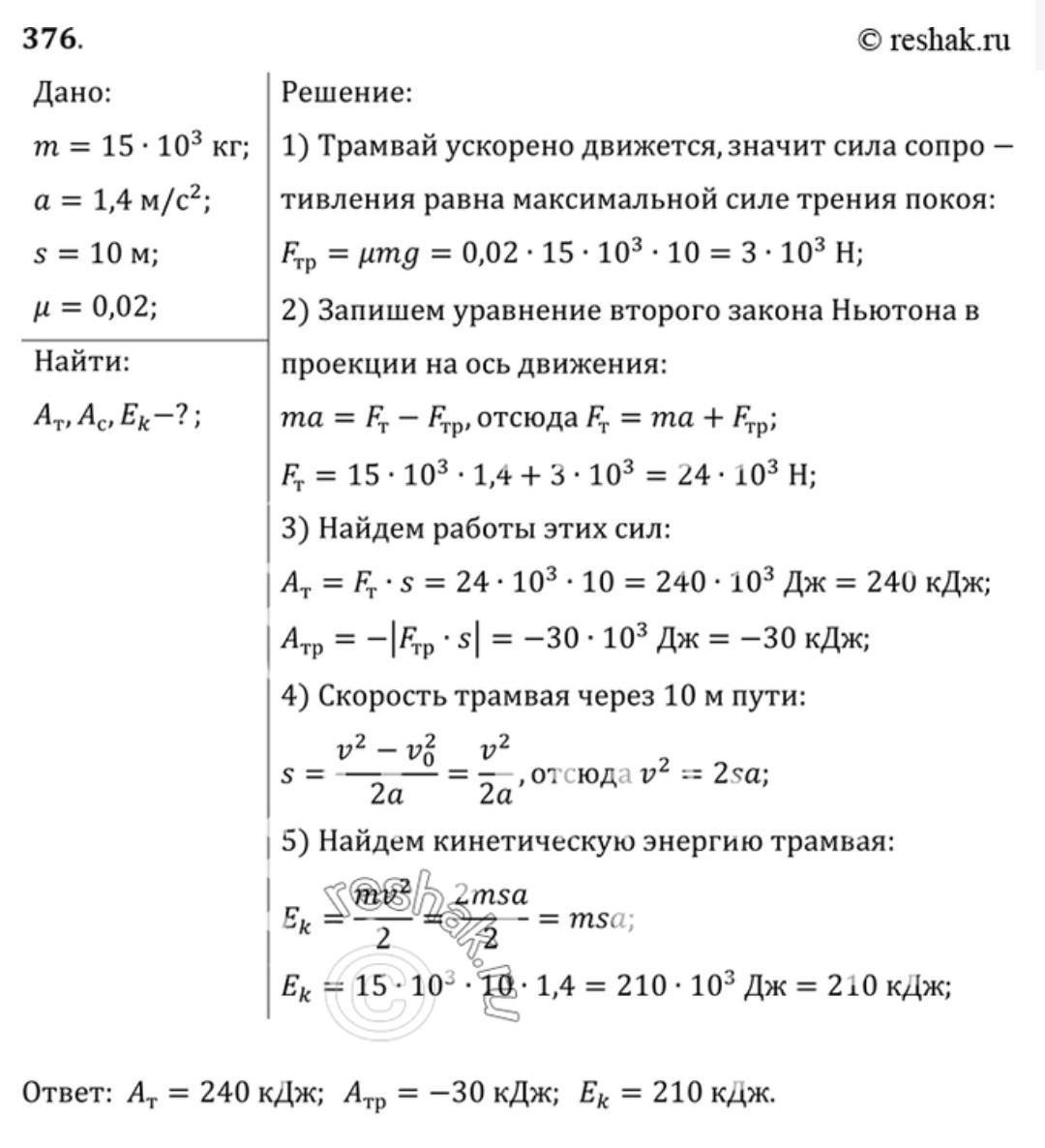
троллейбус массой 15т трогается с места с ускорением 1,4 м/с^2. найти работу силы тяги двигателя троллейбуса, совершаемую за первые 10 с движения, если коэффициент сопротивления движению 0,02
Ответы
Ответ дал:
0
Ответ:
очень очень просто же и логично, я люблю печеньки)
Объяснение:
в браузере нашёл)
Приложения:
valentingajs:
Угу, буд-то мы глупые и не можешь загуглить вопрос... Тут нету ответа на мой ответ...
Вас заинтересует
2 года назад
2 года назад
3 года назад
3 года назад
9 лет назад
9 лет назад
10 лет назад
10 лет назад