• Предмет: Геометрия
  • Автор: marvel2211
  • Вопрос задан 7 лет назад

ДАМ 30 БАЛЛОВ
решите, пожалуйста!!!! С объяснениями

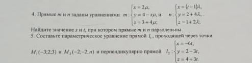
Приложения:

Ответы

Ответ дал: besinbaevaeldana77
0

Ответ:

надеюсь помогал сори если не верно

Приложения:
Вас заинтересует