Помогите пожалуйста решить задачу по математике. На фото формула дана снизу по которой сделать нужно.
Заранее спасибо
Приложения:

Ответы
Ответ дал:
1
Ответ: 6,75м
Пошаговое объяснение:
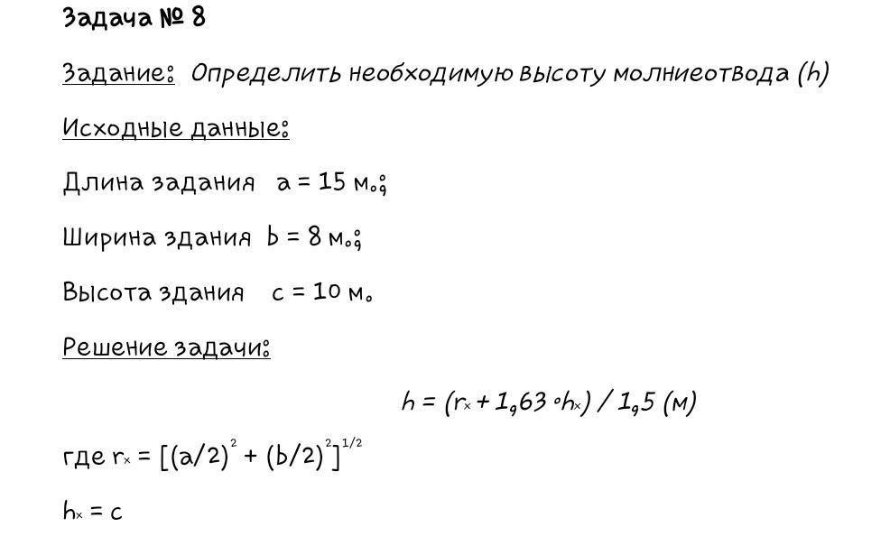
Дано:
а=15м
в=8м
с=10м
======
h-?
h=(rx+1,63*hx)/1,5
rx=√(a/2)²+(в/2)²=√7,5²+4²=8,5м
h=(8,5+1,63*10)/1,5=6,75м
Sergzay:
А корень 7.5 в квадрате + 4 в квадрате разве не 23.5 будет?У вас просто 8.5 получилось
Вас заинтересует
2 года назад
2 года назад
2 года назад
2 года назад
8 лет назад
9 лет назад
9 лет назад