• Предмет: Математика
  • Автор: onufriewr13
  • Вопрос задан 7 лет назад

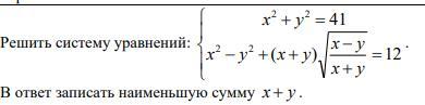
Запутался в решении системы. Помогите пожалуйста

Приложения:

Ответы

Ответ дал: iosiffinikov
1

Ответ:

Наименьшая сумма корней -(sqrt(28,5)+sqrt(12,5))

Пошаговое объяснение:

обозначим  sqrt(x^2-y^2)=z здесь sqrt - корень квадратный, а ^2 - возведение в квадрат.

Если х+у больше 0

то

Второе уравнение :

z^2+z-12=0

z1=-4 z2=3

нас интересует положительный корень.

Итак x^2-y^2=9

x^2+y^2=41

2х^2=50

х=5 или х=-5

у^2=16

у=4 или у=-4

Если х-у больше 0, то  требуется, чтобы  х+у и х-у были  одного знака.

х=5 у=-4

или х=5 у=4

Оба решения подходят

Теперь пусть х+у меньше 0

имеем z^2-z-12=0

z1=4 z2=-3

x^2-y^2=16

x^2+y^2=41

x^2=28,5 y^2=12,5

х=-sqrt(28,5) y=-sqrt(12,5)

или

х=-sqrt(28,5) y=+sqrt(12,5)

Оба корня подходят.

Поэтому ответ: Наименьшая сумма корней -(sqrt(28,5)+sqrt(12,5))


iosiffinikov: Ошибся. х=5 у=4 отметьте нарушение.
iosiffinikov: Не ошибся , ответ верный, но дописать и исправить надо. Телефон отвлёк и отправил не проверив. И х=-5 у=-4.
onufriewr13: Большое спасибо. Не знаю, чтобы без вас делал
Вас заинтересует