• Предмет: Информатика
  • Автор: cidorovkirill985
  • Вопрос задан 7 лет назад

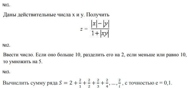
Ребят, помогите решить 3-ю задачу с помощью цикла While

Приложения:

Ответы

Ответ дал: jokervb
1

Ответ:

float value;

int stop;

//принимаешь от юзера переменную стоп

int i = 1;

while( i < stop){

value = value + (2/i)

i++;

}

Объяснение:

Лучше подойдет цикл фор

Вас заинтересует