• Предмет: Математика
  • Автор: galleroyt
  • Вопрос задан 7 лет назад

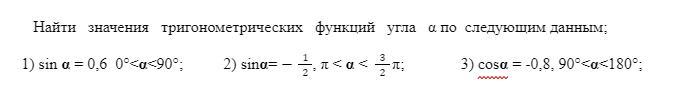
ПОМОГИТЕ РЕШИТЬ МАТЕМАТИКУ СРОЧНО!!!1

Приложения:

Ответы

Ответ дал: titus982
0
Ответ: Cosa=-0,8,90°
Вас заинтересует