• Предмет: Математика
  • Автор: Аноним
  • Вопрос задан 7 лет назад

СРОЧНООО МАТЕМАТИКА ДАЮ 70 БАЛЛОВ​

Приложения:

Ответы

Ответ дал: alushaalusha
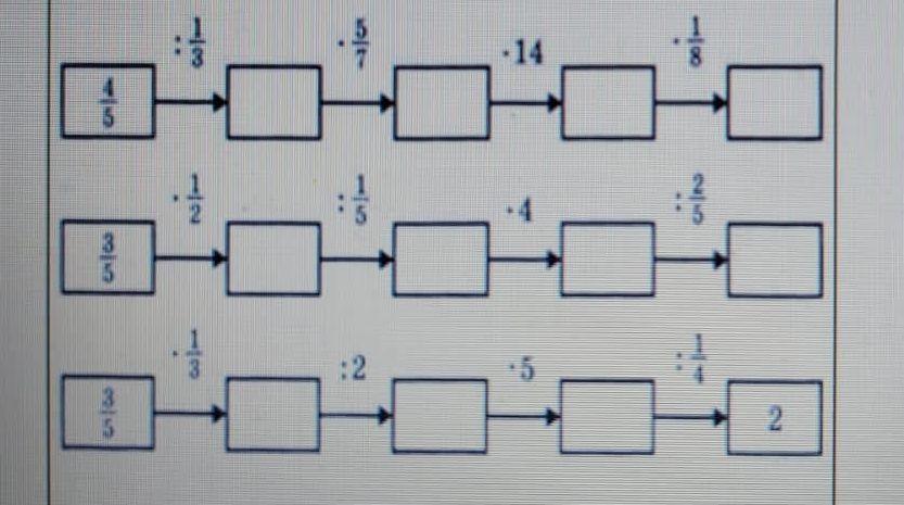
1
4/5>12/5>12/7>24>3
3/5>3/10>3/2>6>15
3/5>1/5>1/10>1/2>2

alushaalusha: «/» это дробная черта если что
Ответ дал: dyexfnf
1

Ответ:

Пошаговое объяснение:

№1

4/5 :1/3= 4/5

4/5*3= 12/5

12/5 *5/7 = 12/7

12/7 *14= 24

24 * 1/8= 3  Ответ: 3

№2

3/5 *1/2=3/10

3/10 :1/5 = 3/10 * 5= 3/2

3/2 *4= 12/2= 6

6 : 2/5 = 6 * 5/2= 15 Ответ: 15

№3

3/5 *1/3=1/5

1/5 : 2= 1/5 * 1/2= 1/10

1/10 *5= 1/2

1/2 : 1/4= 1/2 *4= 2  Ответ: 2

Вас заинтересует