• Предмет: Алгебра
  • Автор: abbashakhmamedov7535
  • Вопрос задан 7 лет назад

СПОЧНО ДАЮ 100 БАЛЛОВ ПЖПЖ

Приложения:

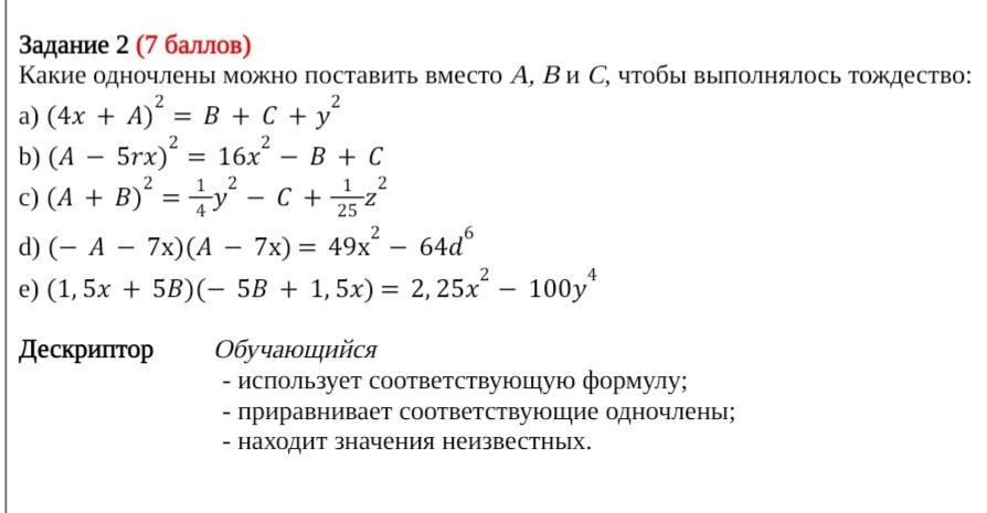
Ответы

Ответ дал: downshiftermad41
1

Ответ:

Объяснение:

(a+b)^2=a^2+2ab+b^2

Приложения:

abbashakhmamedov7535: Спасибо
Вас заинтересует