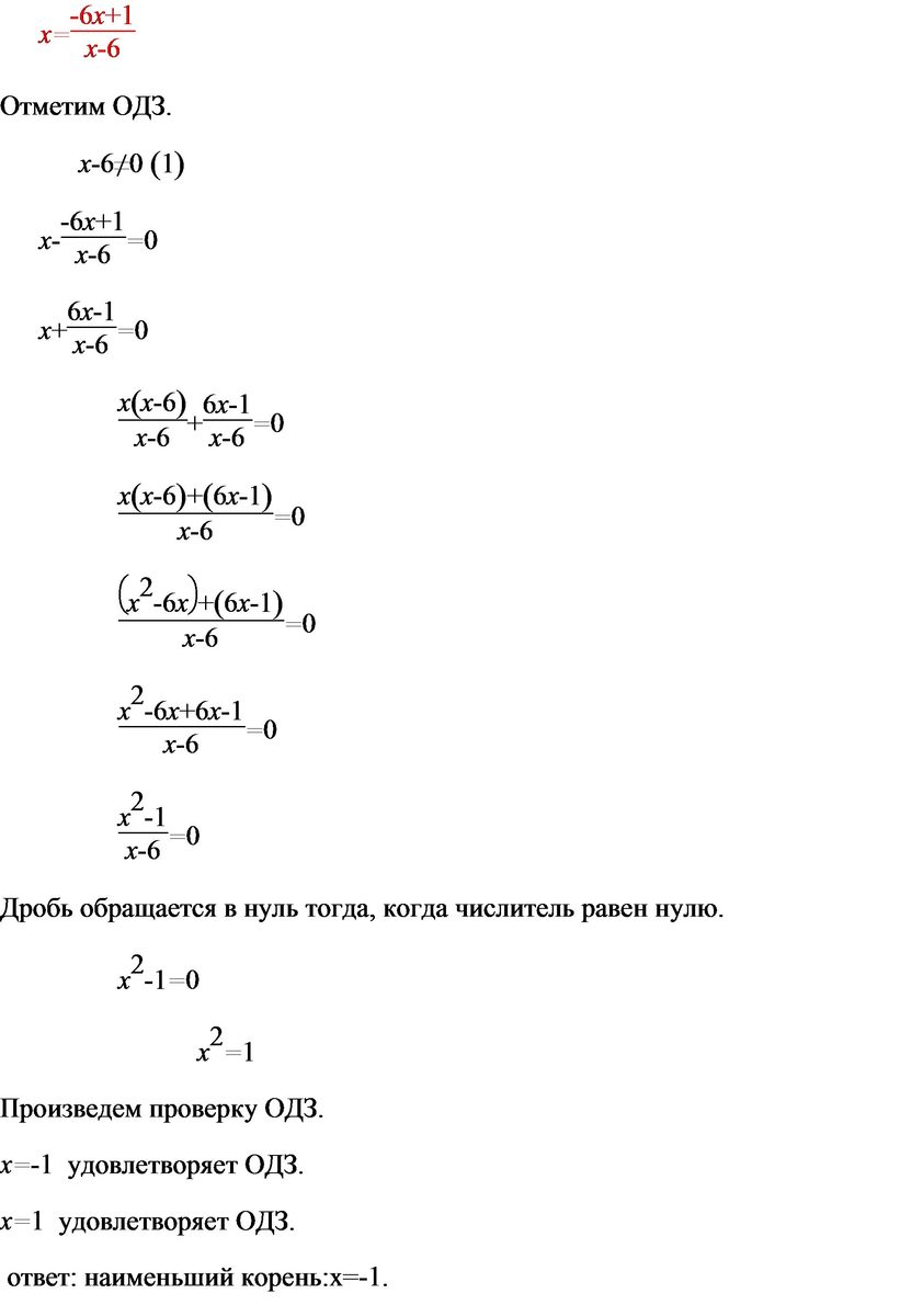
Найдите корень уравнения: x=(-6x+1)/(x-6) . Если уравнение имеет более одного корня, укажите меньший из них
Ответы
Ответ дал:
0
файл
=========================
Приложения:
Вас заинтересует
3 года назад
3 года назад
8 лет назад
8 лет назад
11 лет назад
11 лет назад
11 лет назад