• Предмет: Физика
  • Автор: Ernar20000
  • Вопрос задан 7 лет назад

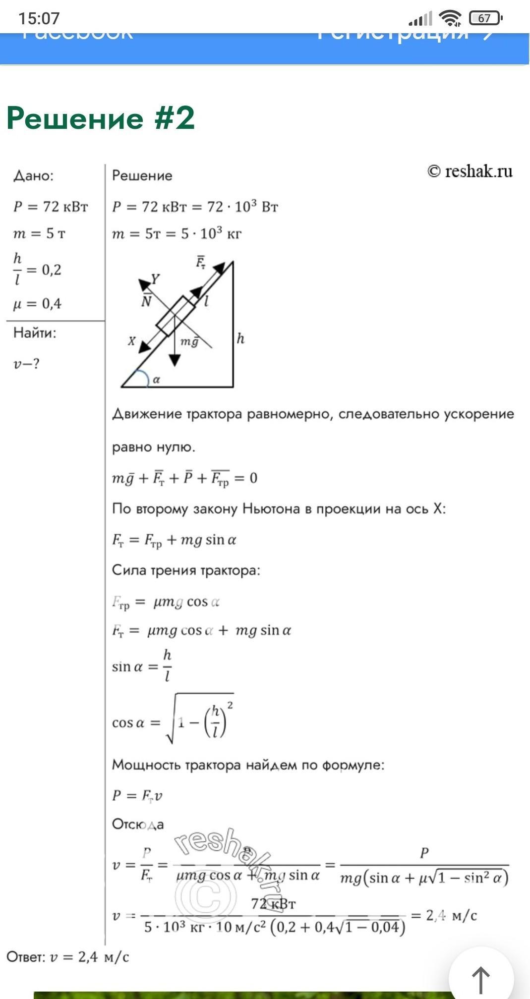
4. Трактор имеет тяговую мощность 72 кВт. С какой скоростью он может тянуть прицеп, если прицеп оказывает давление на грунт 5 МПа, площадь соприкосновения с грунтом 100 см2, коэффициент трения 0,4, масса трактора 15 т. (6 баллов) g ​

Ответы

Ответ дал: miranamiraslanov
0

Объяснение:

вот так какую хочешь выбери

Приложения:
Вас заинтересует