аупи аивсям ыфыс сыым
Приложения:

kirillobr12:
Все сделать?
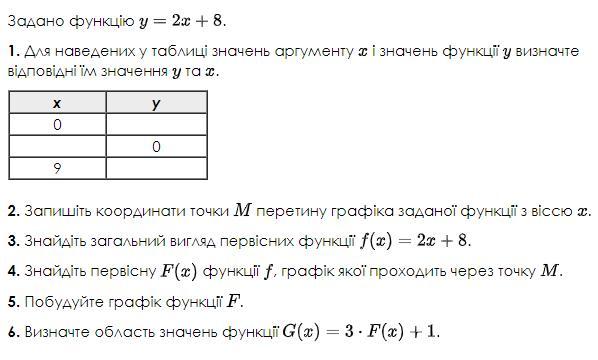
Если х=0, тогда у=8
если у=0, тогда -2x=8
-x=4, x=-4
Если х=9, тогда у=18+8
у=26
на первый ответ, ответь потом.
Ответы
Ответ дал:
0
все, что знаю.................
Приложения:

Вас заинтересует
2 года назад
2 года назад
2 года назад
8 лет назад
9 лет назад
9 лет назад