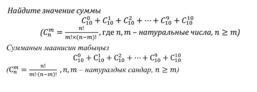
ПОМОГИТЕ ПОЖАЛУЙСТА!!!!
С ришением, пожалуйста
Я отдам все 100 баллов , только сделайте
Приложения:

Ответы
Ответ дал:
1
Ответ:
Пошаговое объяснение:
Вас заинтересует
2 года назад
2 года назад
2 года назад
2 года назад