• Предмет: Алгебра
  • Автор: Ugughhhu
  • Вопрос задан 7 лет назад

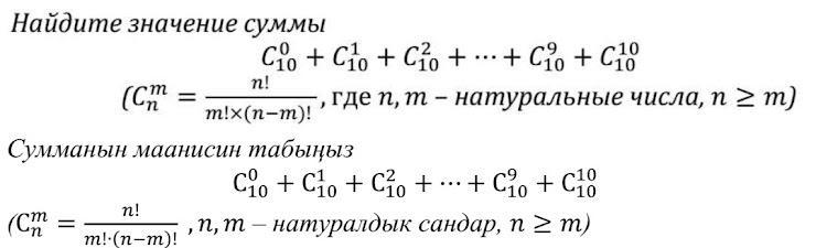
Помогите пожалуйста пжп пж пж пж пж пж пж пж пж пж пж пж пж пж пж пж пж

Приложения:

Ответы

Ответ дал: alexbestnik1409
1

Ответ:

1024

Объяснение:

Объяснение в прикреплённом фото

Приложения:
Вас заинтересует