2 курс - интеграл с точностью до альфа. Решение подобного задания не понятно - почему нужно раскладывать в ряд? Помогите с первым фото
Приложения:


Хуqожнuк:
Обычно функция задана в явном виде. Тогда мы легко можем оценить её значение, например, с помощью дифференциала. Однако в нашем случае функцию нельзя представить в таком виде (интеграл не вычислить), поэтому раскладываем функцию в ряд. Ведь каждое слагаемое ряда интегрируемо, а значит мы сможем задать функцию в явном виде, а затем приближенно вычислить значение в точке.
Ответы
Ответ дал:
2
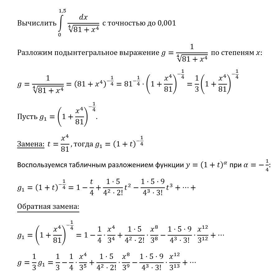
Решение во вложении.
Приложения:


Вас заинтересует
2 года назад
2 года назад
2 года назад
8 лет назад
9 лет назад
9 лет назад