• Предмет: Математика
  • Автор: ВеттаВетта
  • Вопрос задан 7 лет назад

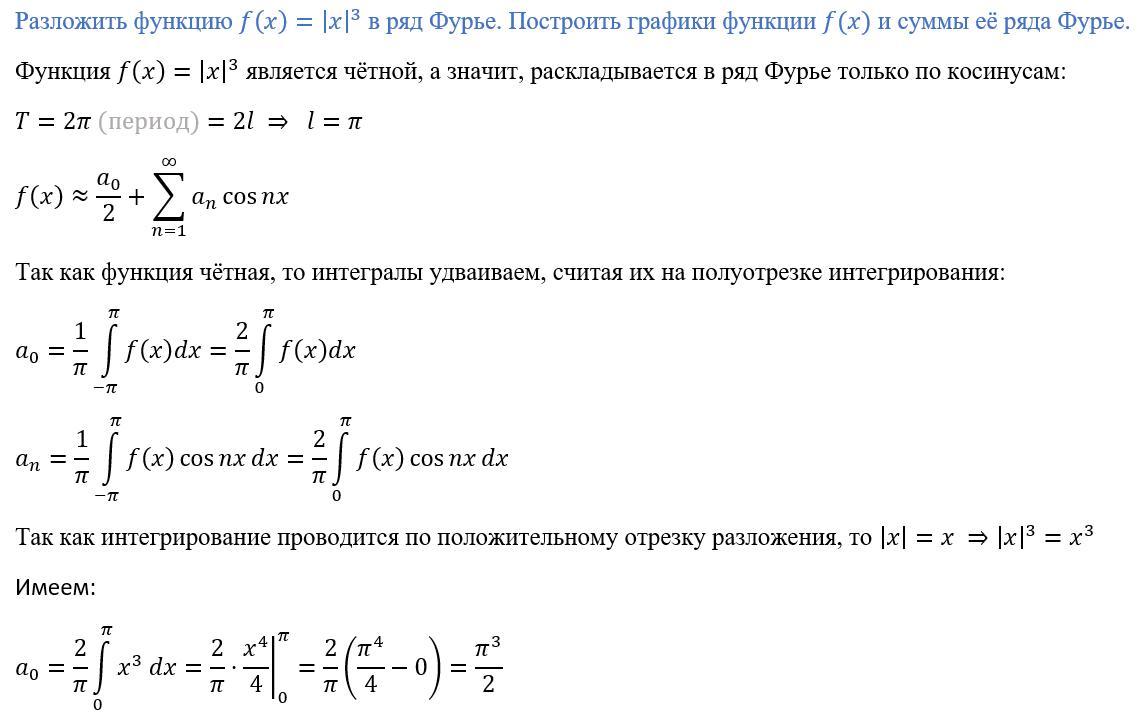
2 курс - разложить в ряд Фурье. Задание на фото

Приложения:

Ответы

Ответ дал: Хуqожнuк
1

Решение во вложении.

Приложения:

ВеттаВетта: Огромное спасибо!
ВеттаВетта: Здравствуйте! Очень неудобно Вас беспокоить. Не могли бы Вы, пожалуйста, посмотреть последний вопрос у меня в профиле. К сожалению, не получается разобраться. Описала внутри вопроса. Спасибо в любом случае!
Вас заинтересует