• Предмет: Алгебра
  • Автор: suvorova171177
  • Вопрос задан 7 лет назад

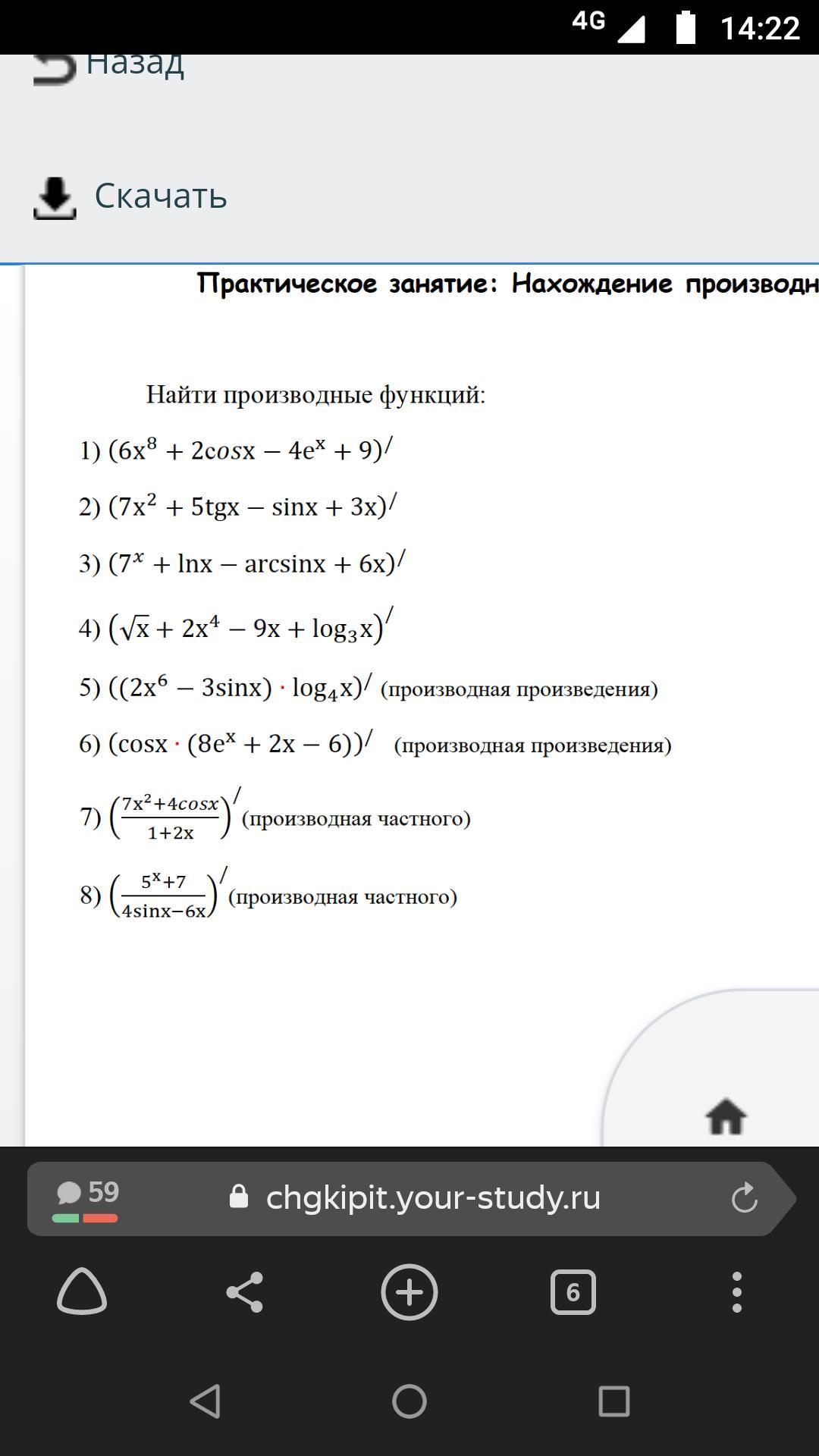
Помогите пожалуйста решить 6, 7, 8 .

Приложения:

Ответы

Ответ дал: cosmiclyricist
0

6)-sinx(8e^x+2x-6)+cosx(8e^x+2)

7) \frac{14x+14x^2-4sinx-8xsinx-8cosx}{(1+2x)^2}

8) \frac{5^xlnx(4sinx-6x)-4*5^xcosx+6*5^x-28cosx+42}{(4sinx-6x)^2}

Вас заинтересует