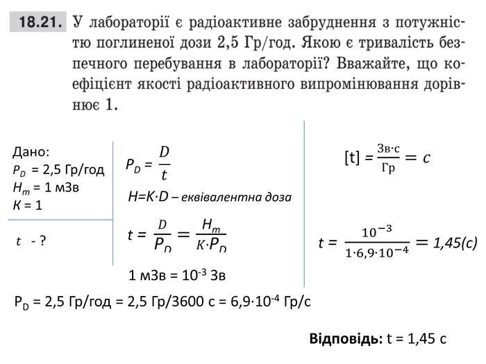
У лабораторії є радіоактивне забруднення з потужністю поглинення дози 1,25 Гр/год. Якою є тривалість безпечного перебування в лабораторії? Вважайте, що коефіцієнт якості дорівнює 1. За небезпечну дозу опромінення взято 1 мЗв.
Ответы
Ответ дал:
6
Ответ:.
Объяснение:.
вот так вот
Приложения:
Вас заинтересует
2 года назад
2 года назад
3 года назад
3 года назад
8 лет назад
8 лет назад
10 лет назад
10 лет назад