• Предмет: Алгебра
  • Автор: frech00
  • Вопрос задан 7 лет назад

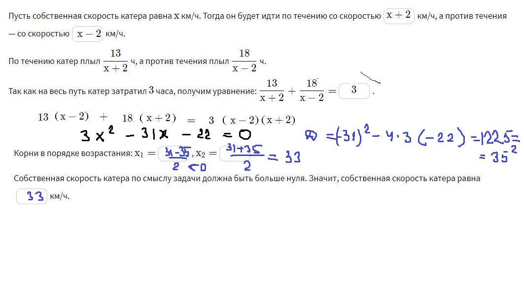
Прогулочный катер катал туристов три часа. За это время он проплыл 13 км по течению реки и 18 км против течения. Какова собственная скорость катера, если скорость течения реки составляет 2 км/ч?

Приложения:

Ответы

Ответ дал: nafanya2014
5

см решение в приложении

Приложения:
Вас заинтересует