• Предмет: Алгебра
  • Автор: legendarymap2303
  • Вопрос задан 7 лет назад

20 баллов алгебра 7 класс

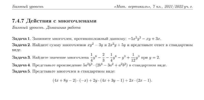
Приложения:

Ответы

Ответ дал: Удачник66
1

Нельзя в одном вопросе задавать сразу 5 задач!

Этот вопрос, скорее всего, удалят. Но я всё же отвечу.

1) -5x^2y^2 - xy + 3x. Противоположный: 5x^2y^2 + xy - 3x.

2) xy^2 - 3y + 2x^2y + 5y = xy^2 + 2x^2y + 2y

3) Найти значение многочлена \frac{1}{4} y^6-\frac{2}{3} -\frac{1}{4} y^6-y^3+\frac{1}{12}y^3

при y = 2.

\frac{1}{4} y^6-\frac{2}{3} -\frac{1}{4} y^6-y^3+\frac{1}{12}y^3 = -y^3+\frac{1}{12}y^3-\frac{2}{3} =-\frac{11}{12}y^3-\frac{2}{3}

При y = 2 будет: -\frac{11}{12}y^3-\frac{2}{3}=-\frac{11}{12}*2^3-\frac{8}{12}=-\frac{88}{12}-\frac{8}{12} =-\frac{96}{12} =-8

4) Представить произведение в стандартном виде:

5a^2b^3*(2b^4-3a^2+a^2b^2) = 5a^2b^7-15a^4b^3+5a^4b^5=5a^2b^7+5a^4b^5-15a^4b^3

5) Представить многочлен в стандартном виде:

(4x + 8y - 2)*(-x) + 2y*(4x + 3y - 1) + 2x*(2x - 1) =

= -4x^2 - 8xy + 2x + 8xy + 6y^2 - 2y + 4x^2 - 2x =

= (-4x^2 + 4x^2) + (-8xy + 8xy) + (2x - 2x) + 6y^2 - 2y =

= 6y^2 - 2y


life092: здравствуйте помогите пожалуйста задание в профиле опубликовала по алгебре помогите пожалуйста очень срочно
Вас заинтересует