• Предмет: Алгебра
  • Автор: CHEROW
  • Вопрос задан 7 лет назад

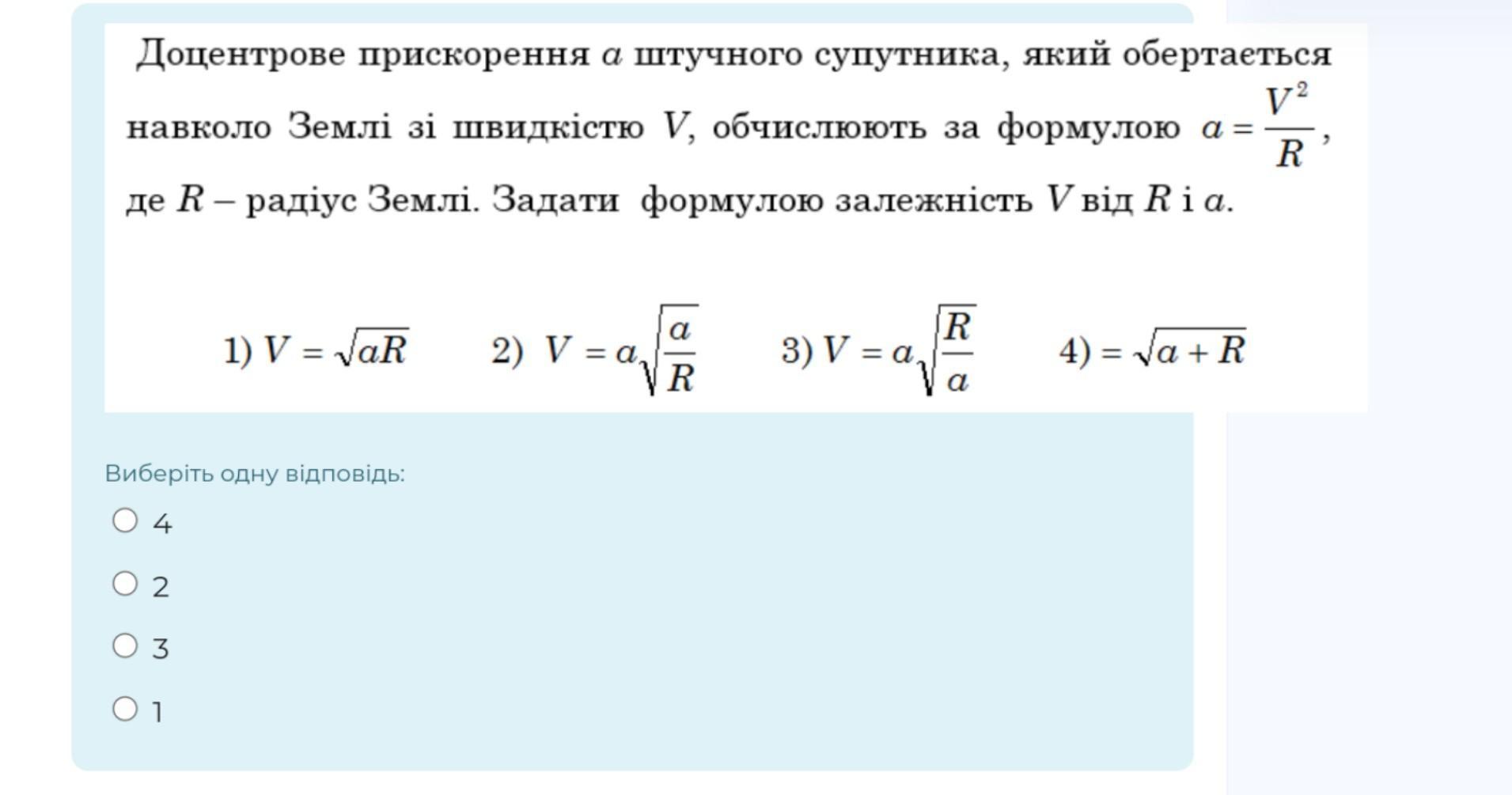
Вопрос на фото, пожалуйста напишите ответ​

Приложения:

Ответы

Ответ дал: Evreika77
0

Ответ:

Объяснение:

смотри

Приложения:

CHEROW: Ответ под номером 1?
Evreika77: Да
Вас заинтересует