• Предмет: Физика
  • Автор: dianatalalaeva7544
  • Вопрос задан 7 лет назад

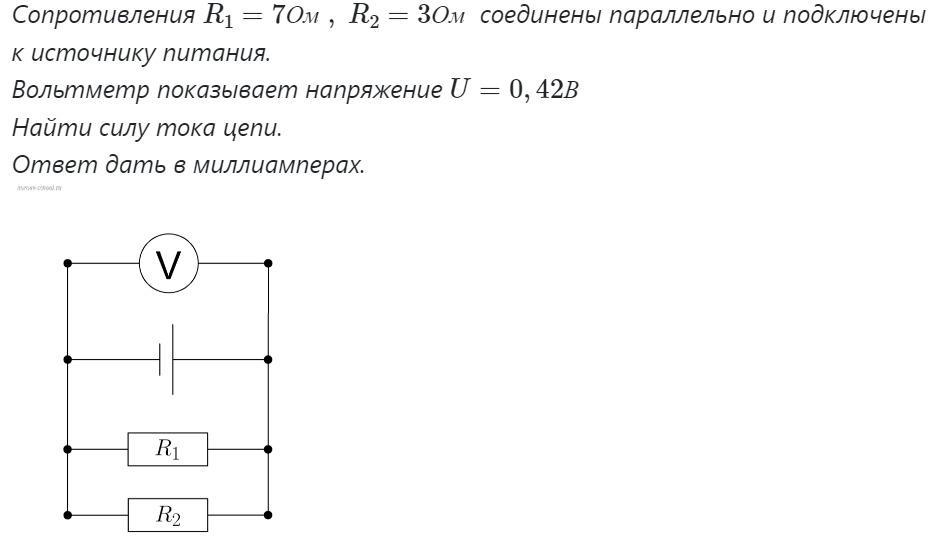
ПОЖАЛУЙСТА РЕШИТЕ ПОДРОБНО ДАЮ 80 БАЛЛЛЛОВ БЫСТРЕЕ

Приложения:

Ответы

Ответ дал: gabrielagerlits
1
в первой фотке всего два реостата. общее сопротивление находим областями. здесь получается одна область. значит тупо R= R1+R2=2+3=5 Ом
Вас заинтересует