• Предмет: Алгебра
  • Автор: linakorneeva0500
  • Вопрос задан 7 лет назад

Очень прошу помочь. Вот да.​

Приложения:

Ответы

Ответ дал: Grib000089522114811
0

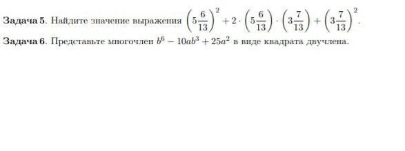
Задача 5.

 {( 5\frac{6}{13} )}^{2}  + 2 \times (5 \frac{6}{13} ) \times (3 \frac{7}{13}) +  {(3 \frac{7}{13} )}^{2}  =  \\  \\  =  \frac{5041}{169}  +  \frac{2 \times 71 \times 46}{1 \times 13 \times 13}   +  \frac{2116}{169} =  \\  \\  =  \frac{5041 + 6532 + 2116}{169}   =  \frac{13689}{169}  = 81

__________________

Задача 6

 {( 5\frac{6}{13} )}^{2}  + 2 \times (5 \frac{6}{13} ) \times (3 \frac{7}{13}) +  {(3 \frac{7}{13} )}^{2}  =  \\  \\  =  \frac{5041}{169}  +  \frac{2 \times 71 \times 46}{1 \times 13 \times 13}   +  \frac{2116}{169} =  \\  \\  =  \frac{5041 + 6532 + 2116}{169}   =  \frac{13689}{169}  = 81

 {b}^{6}  - 10 a{b}^{3}  + 25 {a}^{2}  =  {( {b}^{3} - 5a) }^{2}  \\

Вас заинтересует