• Предмет: Алгебра
  • Автор: levtarasevichso2
  • Вопрос задан 7 лет назад

Пожалуйста помогите! Буду очень благодарен ! ДАЮ 35 БАЛЛОВ !
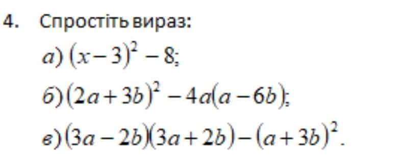
Надо решить (Б) и (В) ! ​

Приложения:

Ответы

Ответ дал: sofiazaharcuk26
1

Ответ:

1)x²-6x+1

2) незнаю

3) 9a²-4b²-a-3b

Ответ дал: sangers1959
1

Объяснение:

б)

(2a+3b)^2-4a*(a-6b)=4a^2+12ab+9b^2-4a^2+24ab=36ab+9b^2.

в)

(3a-2b)*(3a+2b)-(a+3b)^2=9a^2-4b^2-a^2-6ab-9b^2=8a^2-6ab-13b^2.


levtarasevichso2: Спасибо большое !!!
sangers1959: Удачи.
Вас заинтересует