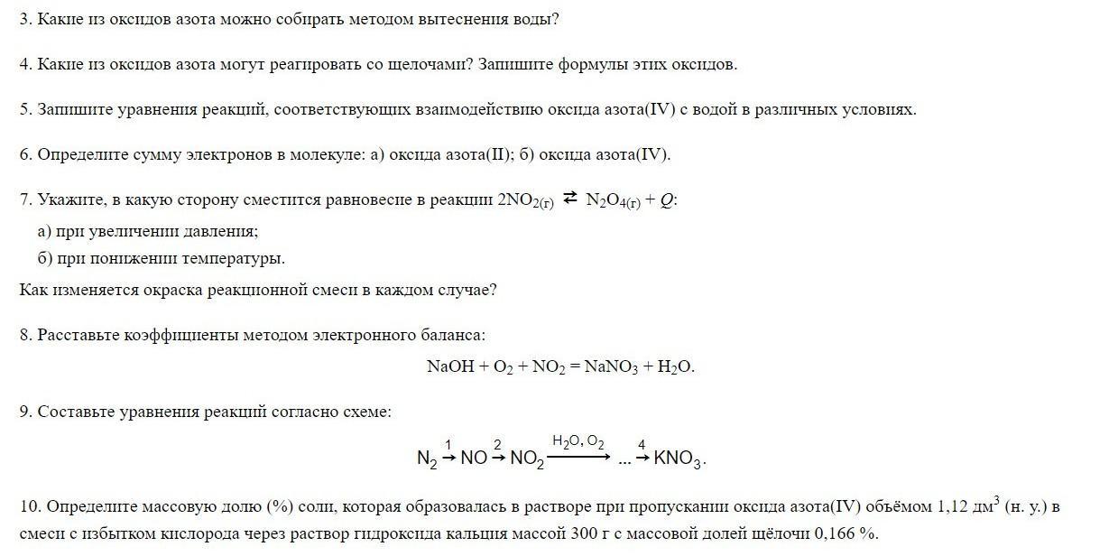
Помогите пожалуйста, очень надо ничего не понимаю, уже сколько часов над ней сижу. СРОЧНО

Ответы
3. N2O, NO
4. NO2, N2O5, N2O3
5. 2NO2 + H2O= HNO3 + HNO2 (образуются 2 кислоты)
4NO2 + 2H2O +O2 = 4HNO3 (Если растворение газа в воде будет присходить при избытке кислорода, то образуется только азотная кислота)
3NO2 + H2O = 2HNO3 + NO (растворении NO2 в теплой воде происходит с образованием HNO3 и NO, т.к азотистая кислота неустойчива крайне неустойчива)
4NO2 + 2H2O = 4HNO3 + O2 (при нагревании выделяется кислород О2)
6. а)15 б)23
7. а) в сторону продукта реакции б) в сторону продукта реакции
8. 4NаОН+О2+4NO2=4NаNО3+2Н2О
4 N⁺⁴ - 4 e- → 4 N⁺⁵ (окисление)
2 O⁰ + 4 e- → 2 O⁻² (восстановление)
9. N2 + O2 = 2NO ( в природе под действием электрич. разрядов)
2NO + O2 = 2NO2
4NO2 + 2H2O + O2 = 4HNO3
2NO2 + 2КOH = КNO3 + КNO2+H2O
10.
4NO2 + 2Сa(OH)2 + O2 = 2Сa(NO3)2 + 2H2O
масса (Сa(ОН)2)=З00г*0,166 %/100%=0,498г
в избытке NO2
масса (Сa(NO3)2)=0,498г*328г/148г=1,1г
масса (NO2)=1,12л * 184г/моль / 22,4л/моль=9,2г
масса общего раствора=300г+9,2г=309,2г
массовая доля (Сa(NO3)2)=1,1г*100%/309,2г=0,365 %.