1. Чему равно значение переменной t после выполнения фрагмента алгоритма
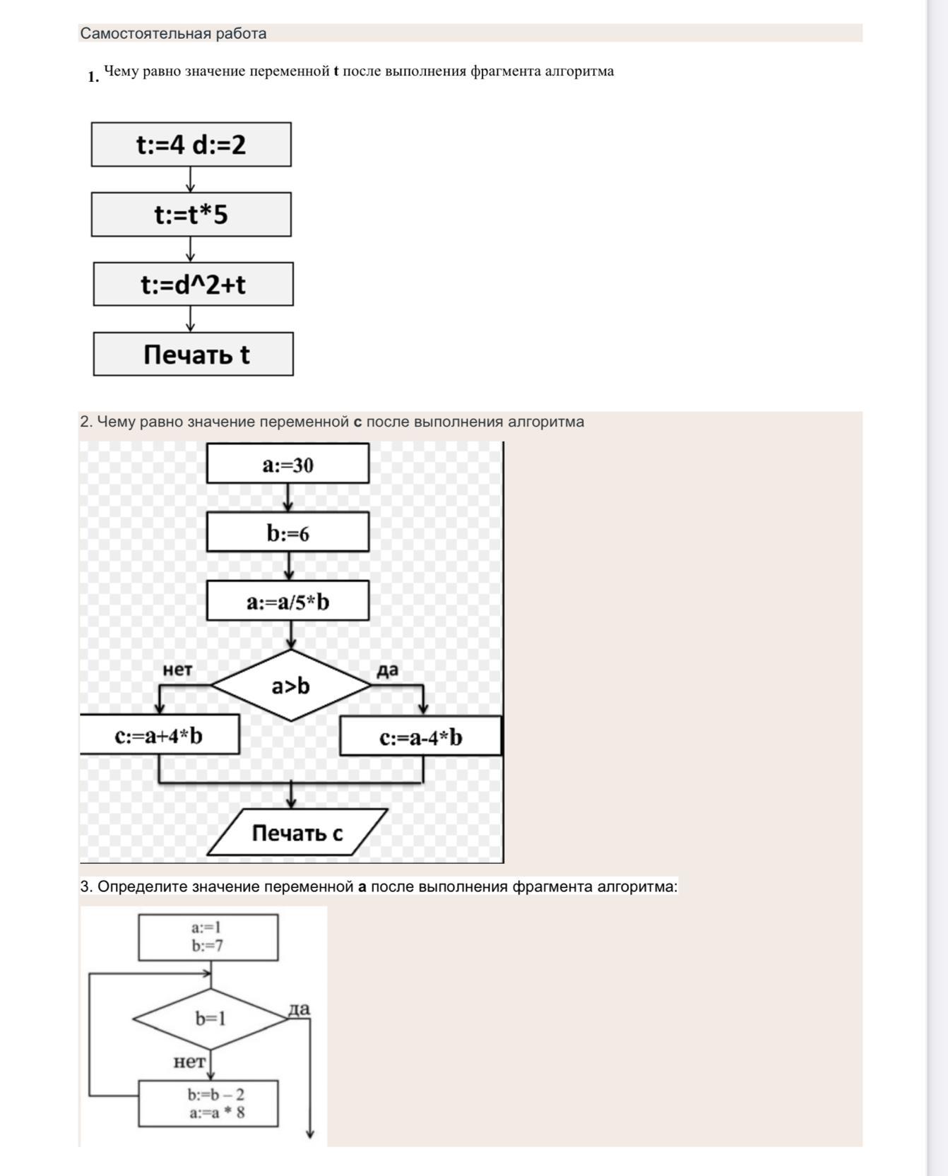
2. Чему равно значение переменной с после выполнения алгоритма
3. Определите значение переменной а после выполнения фрагмента алгоритма
помогите пожалуйста срочно
                        
                                    Приложения:
                    
                            Ответы
                                            Ответ дал: 
                                                                                    
                                        
                                            
                                                
                                                
                                                
                                                    2
                                                
                                            
                                        
                                    Відповідь:
1. t = 24
2. c = 12
3.a = 512
Пояснення:
1)
t = 4; d = 2
t = t * 5 = 4 * 5 = 20
t = d ^ 2 + t = 2^2 + 20 = 4 + 20 = 24
2)
a = 30; b = 6
a = a / 5 * 6 = 30 / 5 * 6 = 36
Если a(36) > b(6) выполняеться значит идем по ветке "Да"
c = a - 4 * b = 36 - 4 * 6 = 12
3)
a = 1; b = 7
b не равно 1 значит идем по ветке "Нет"
b = b - 2 = 7 - 2 = 5
a = a * 8 = 1 * 8 = 8
Ветка "Нет" опять возвращает нас к условию b = 1 и мы опять идем по ветке нет потому что b = 5
b = b - 2 = 5 - 2 = 3
a = a * 8 = 8 * 8 = 64
Ветка "Нет" опять возвращает нас к условию b = 1 и мы опять идем по ветке нет потому что b = 3
b = b - 2 = 3 - 2 = 1
a = a * 8 = 64 * 8 = 512
А теперь b = 1 и условие выполняеться и ветка "да" выводит нас из цикла.
Вас заинтересует
                
                        2 года назад
                    
                
                        2 года назад
                    
                
                        8 лет назад
                    
                
                        8 лет назад
                    
                
                        9 лет назад