• Предмет: Алгебра
  • Автор: KOTNKN
  • Вопрос задан 7 лет назад

Решите тест 1, 2,3.!!!!!!!

Приложения:

Ответы

Ответ дал: KrutayaAysu
1

Ответ:

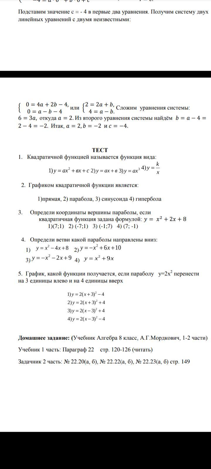
1. 1

2. графиком квадратичной функции является 2. парабола

3. Коэффициент a, стоящий при x2, равен 1. Коэффициент b, стоящий при x, равен 2.

Координата x вершины параболы находится по формуле 

х=-b\2a

 x =  \frac{ - 2}{2 \times 1}  =  \frac{ - 2}{2}  =  - 1

Чтобы найти координату y, подставим в исходную функцию найденное значение х:

y=x²+2x+8=(-1)²+2×(-1)+8=-7

x=-1 y=7

Ответ: 3. (-1;7)

Вопрос.4 ответ 1) и 3)

Вопрос 5. Ответ 2)

Вас заинтересует