Ответы
                                            Ответ дал: 
                                                                                    
                                        
                                            
                                                
                                                
                                                
                                                    2
                                                
                                            
                                        
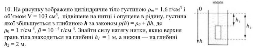
                                    h по закону ρ(h) = ρ0+ βh,
где ρ0 =1г/см3, β = 10-3 г /см4.
Найдите силу натяжения нити, если верхняя грань тела находится на глубине h1 = 1м,
сначала надо доказать, что вытесненная жидкость будет иметь среднюю плотность ρ0+ βhср, где hср= (h1+ h2)/2.
Ответ: (ρт -ρ0- βhср) Vg
                    firagodf:
                    Огроное спасибо!
                
            
                    
                    *Огромное
                
            Вас заинтересует
                
                        2 года назад
                    
                
                        2 года назад
                    
                
                        2 года назад
                    
                
                        8 лет назад
                    
                
                        8 лет назад
                    
                
                        9 лет назад
                    
                