Ответы
Ответ дал:
0
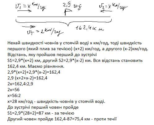
Ответ:
Объяснение:
1) 28 км/год
2) 87 км
3) 75,4 км
Приложения:

Вас заинтересует
2 года назад
2 года назад
2 года назад
2 года назад
8 лет назад
8 лет назад
9 лет назад