• Предмет: Математика
  • Автор: Аноним
  • Вопрос задан 7 лет назад

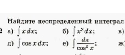
меня не было в школе, я даже не знаю, что такое интеграл. может, если вы напишите решение, то я что-то пойму ​

Приложения:

Ответы

Ответ дал: Nelia2019
0

решения скидываю на фото

Приложения:
Ответ дал: sergeevaolga5
0

\int\limits {x} \, dx=\frac{x^{1+1}}{1+1}+C=\frac{x^2}{2}+C\\\\\int\limits {x^2} \, dx=\frac{x^{2+1}}{2+1}+C=\frac{x^3}{3}+C\\\\ \int\limits {cosx} \, dx=-sinx+C\\\\\int\limits {\frac{dx}{cos^2x} } \, =tgx+C

Для решения использована таблица интегралов

Вас заинтересует