• Предмет: Алгебра
  • Автор: kasdksdakasdkksdkd
  • Вопрос задан 7 лет назад

помогите пожалуйстаааааааааа

Приложения:

Ответы

Ответ дал: parus77
0

Ответ:

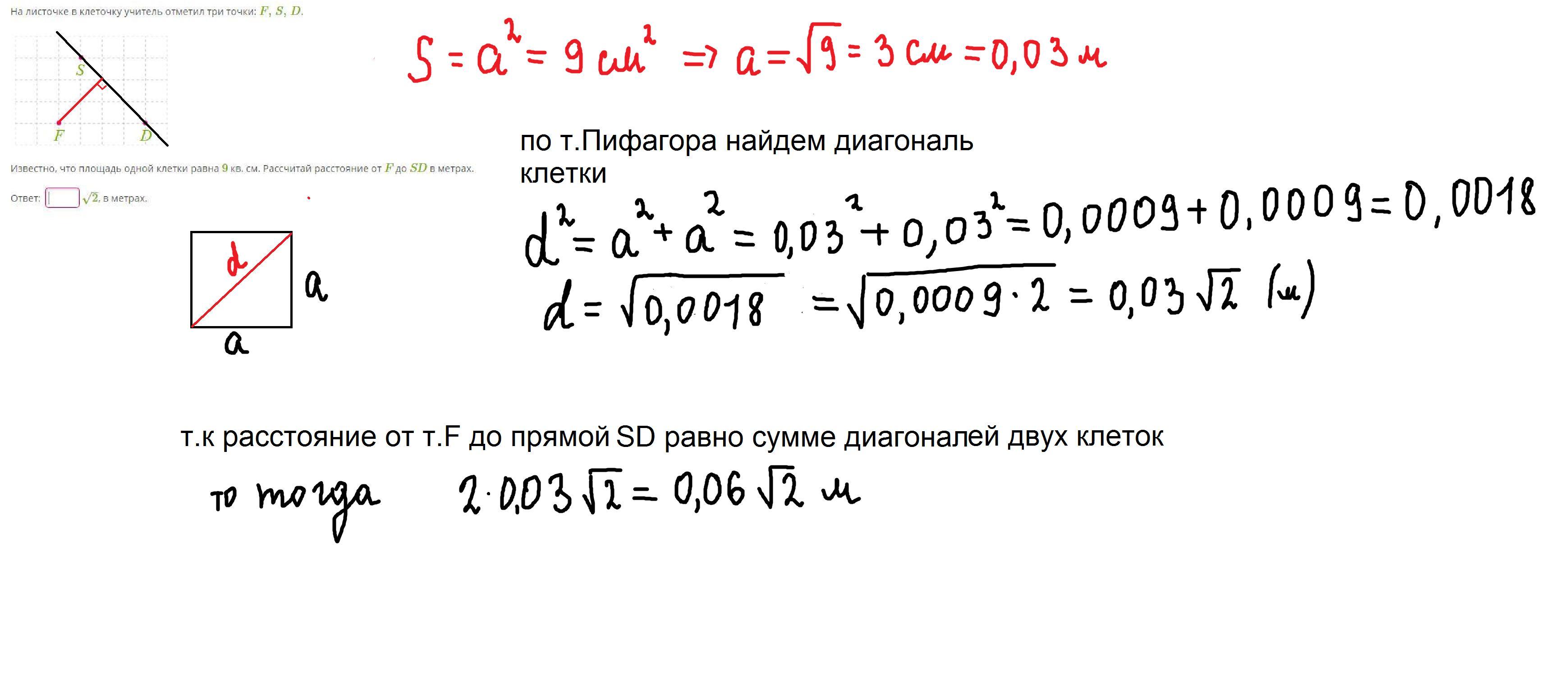
0,06√2  метров

Объяснение:

расстоянием от точки до прямой это длина перпендикуляра,проведенного от этой точки до этой прямой.

по рис.мы видим,что эта длина равна сумме двух диагоналей клетки.

Зная площадь клетки,найдем длину ее стороны и выразим в м.

Потом по т.Пифагора найдем длину диагонали клетки,ну и затем ,умножив ее на 2,найдем расстояние от т.F до прямой SD.

Приложения:
Вас заинтересует