• Предмет: Алгебра
  • Автор: nurasiltaraz1
  • Вопрос задан 7 лет назад

ПОМОГИТЕЕЕ 100 БАЛЛОВ​

Приложения:

Ответы

Ответ дал: NNNLLL54
0

Ответ:

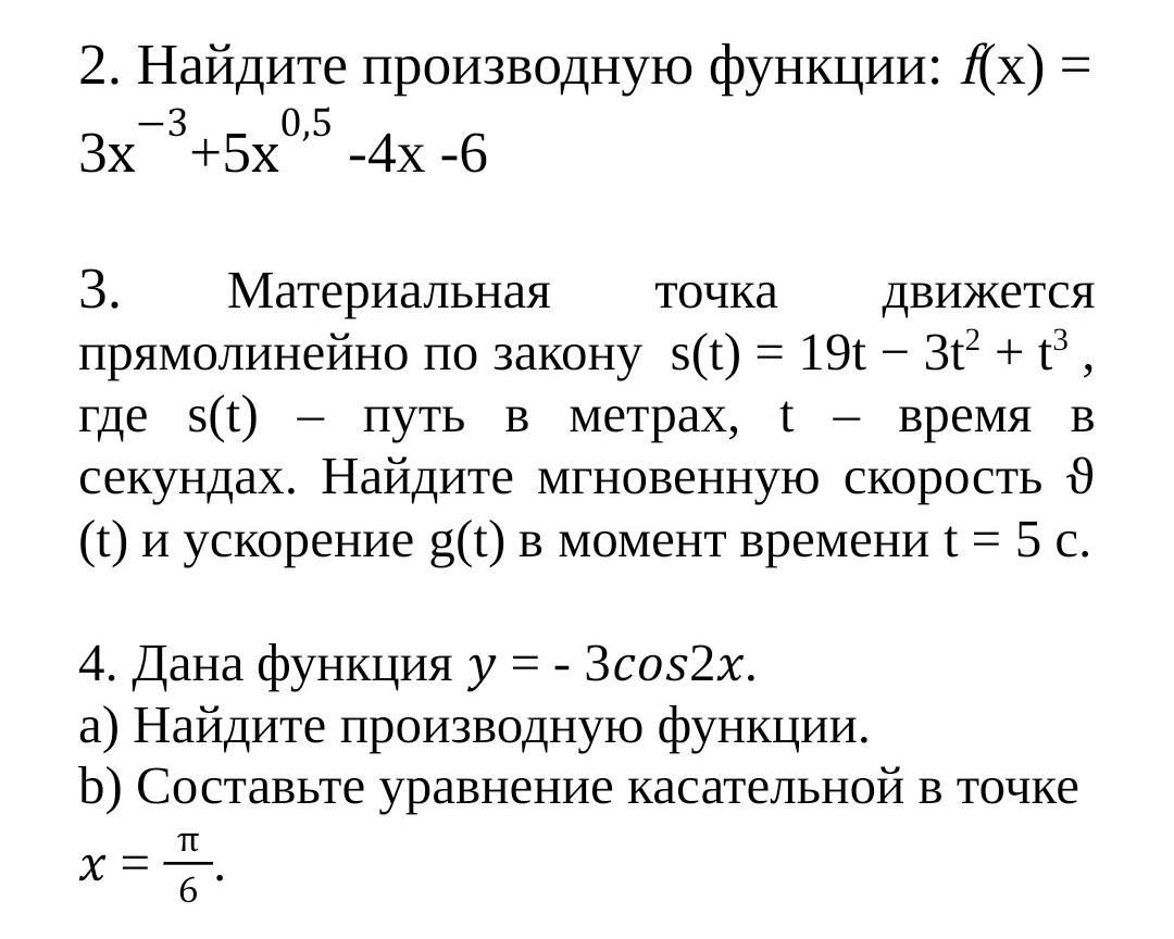
1)\ \ f(x)=3x^{-3}+5x^{0,5}-4x-6\ \ ,\qquad \boxed{\ (x^{n})'=n\, x^{n-1}\ ,\ \ (Cu)'=cu'\ }\\\\f'(x)=-9x^{-4}+2,5x^{-0,5}-4

2)  Если положение точки при её движении по числовой прямой задаётся функцией S = S(t), где t – время движения, то производная функции S(t) – это мгновенная скорость движения в момент времени t. Ускорение равно производной скорости по времени .

S(t)=19t-3t^2+t^3\ \ (m)\ ,\ \ t_0=5\ c\\\\V(t)=S'(t)=3t^2-6t+19\ \ ,\ \ V(5)=75-30+19=64\ (m/c)\\\\g(t)=V'(t)=6t-6\ \ ,\ \ g(5)=30-6=24\ (m/c^2)

3)\ \ y=-3cos2x\ \ ,\ \ x_0=\dfrac{\pi }{6}\ \ ,\ \ \ \ \ \qquad (cosu)'=-sinu\cdot u'\\\\a)\ \ y'=-3\cdot (-sin2x)\cdot 2=6\, sin2x\\\\b)\ \ y-y_0=y'(x_0)(x-x_0)\ \ -\ kasatel\flat naya\\\\y'(x_0)=y'(\dfrac{\pi}{6})=6\cdot sin\dfrac{\pi}{3}=6\cdot \dfrac{\sqrt3}{2}=3\sqrt3\\\\y_0=y(x_0)=-3\cdot cos\dfrac{\pi}{3}=-3\cdot \dfrac{1}{2}=-\frac{x}{y} \dfrac{3}{2}\\\\\\y+\dfrac{3}{2}=3\sqrt3\Big(x-\dfrac{\pi}{6}\Big)\ \ \ \Rightarrow \ \ \ y=3\sqrt3\cdot x-\dfrac{3}{2}-\dfrac{\sqrt3\, \pi }{2}\ \ ,

y=3\sqrt3\cdot x-\dfrac{3+\sqrt3\, \pi }{2}


selfcare39: Здравствуйте, помогите пожалуйста с алгеброй задание у меня в профиле отмечу 5 звёзд и сделаю лучший ответ
Вас заинтересует