• Предмет: Химия
  • Автор: bakhtiyarkerimkhan
  • Вопрос задан 7 лет назад

Помогите 80 баллов,ПОМОГИТЕЕ

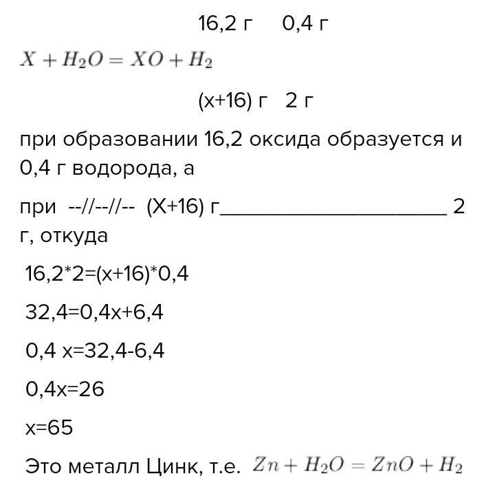
При взаимодействии неизвестного металла с водяным паром образуется его двухвалентный оксид. Масса образовавшегося оксида 16,2 г, масса водорода 0,4 г. Определите, какой металл взаимодействует с водой.

Ответы

Ответ дал: yummyyyyy
1

ОТВЕТ ЦИНК

ОБЬЯСНКНИК НА ФОТО

Приложения:
Вас заинтересует