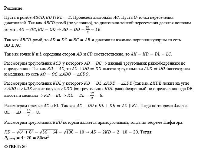
Дан ромб ABCD. На сторонах AD и CD отмечены точки K и L – середины сторон AD и CD соответственно. Длина отрезка KL равна 12 см. Длина диагонали BD равна 32 см. Найдите периметр данного ромба.
Ответы
Ответ дал:
42
---------------------------
Приложения:


Juliyaleshenko:
Огромное спасибо! а можете еще здесь помочь, пожалуйста
Вас заинтересует
2 года назад
2 года назад
2 года назад
2 года назад
8 лет назад
8 лет назад
9 лет назад